| 索 引 号 | 10001-01-2024-00230 | 失效时间 | |
| 发文机关 | 河南省人民政府办公厅 | 成文日期 | 2024年05月08日 |
| 标 题 | 河南省人民政府办公厅关于印发2024年河南省便民利企微改革事项的通知 | ||
| 发文字号 | 豫政办〔2024〕20号 | 发布时间 | 2024年05月15日 |
河南省人民政府办公厅
关于印发2024年河南省便民利企微改革事项的
通知
豫政办〔2024〕20号
各省辖市人民政府,济源示范区、航空港区管委会,省人民政府各部门:
《2024年河南省便民利企微改革事项》已经省政府同意,现印发给你们,请认真贯彻落实。
各地、各有关部门要进一步转变职能,优化政务服务,提升行政效能,结合推进“高效办成一件事”工作,加强改革引领、创新应用和示范推广,推动便民利企微改革事项项目化、清单化落地见效,持续提升企业和群众办事的满意度和获得感,为优化营商环境、推进我省高质量发展提供强力支撑。
河南省人民政府办公厅
2024年5月8日
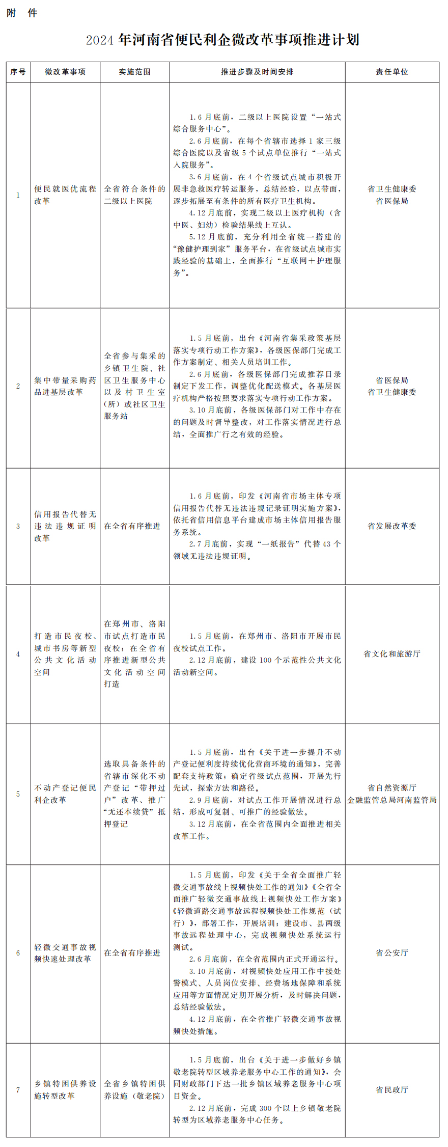
2024年河南省便民利企微改革事项
一、便民就医优流程改革
聚焦群众看病就医流程不够优化的痛点问题,试点推进门诊综合服务一站式、入院服务一站式、检验结果线上互认、日间(手术)医疗服务、互联网 护理服务、非急救医疗转运服务等改革,提升患者就医体验满意度。
二、集中带量采购药品进基层改革
从我省集中带量采购药品中遴选一批质优价廉、群众常用、符合基层用药特点的药品,形成集采进基层药品目录,在乡镇卫生院、社区卫生服务中心、村卫生室(所)、社区卫生服务站等基层医疗机构统一设置集采药品专柜,统一公示并承诺以集采中选价格销售,打通集采药品进基层“最后一公里”。
三、信用报告代替无违法违规证明改革
以社会信用体系建设为基础,以公共信用信息系统为支撑,通过“信用中国(河南)”、“豫事办”APP等线上渠道为我省市场主体免费出具专项信用报告,代替人力资源社会保障、税务、公安、司法、市场监管、自然资源等43个领域无违法违规证明,用于市场主体市场准入、项目申报、政府采购、政策优惠、评优评先、银行贷款、申请上市等应用场景,以“一纸报告”代替“一摞证明”。
四、打造市民夜校、城市书房等新型公共文化活动空间
(一)依托各级文化馆探索创办市民夜校,通过社会力量合作等模式开设面向年轻人的低收费课程,更好满足青年多元化、个性化、特色化的文化需求。
(二)推动各地新建、改建、共享一批城市书房、文化驿站等新型公共文化活动空间,建设100个示范性公共文化新空间。
五、不动产登记便民利企改革
(一)深化不动产登记“带押过户”改革,免去提前筹款还贷解押环节,实现“带押过户”业务跨银行可办。改革覆盖工业、商业等各类不动产。
(二)推广“无还本续贷”抵押登记。通过旧抵押权注销和新抵押权设立登记合并办理、顺位抵押权设立和旧抵押权注销登记合并办理,或办理抵押权变更登记等,实现“借新还旧”、抵押登记无缝衔接。
六、轻微交通事故视频快速处理改革
轻微交通事故当事人通过公安交管“12123”APP中“事故视频快处”模块直接连线当地交警部门,快速处理后交通事故责任认定书同步推送至当事人手机和保险公司理赔平台,节省当事人等待时间,方便快速理赔。
七、乡镇特困供养设施转型改革
推动区域养老服务中心深化医养结合改革,完善运营机制,创新运营模式,拓展服务范围,增加服务内容,提高运营服务水平,与村级互助养老服务设施、基层医疗卫生机构功能互补、相互促进,构建农村一刻钟养老服务圈。完成300个以上乡镇敬老院转型为区域养老服务中心任务。

