各开发区管委会,各区县(市)人民政府,市人民政府各部门,各有关单位:
《郑州市城市轨道交通运营突发事件应急预案》已经市人民政府同意,现印发给你们,请认真贯彻落实。
郑州市人民政府办公室
2026年2月5日
郑州市城市轨道交通运营突发事件
应急预案
1 总则
1.1 编制目的
为做好城市轨道交通运营突发事件(以下简称运营突发事件)防范,建立健全运营突发事件处置工作机制,持续增强应急管理能力、应急救援能力、应急保障能力、社会协同应对能力,及时、有序、高效、妥善地处置运营突发事件,最大程度地预防和减少人员伤亡和财产损失,保障城市轨道交通运营安全,维护正常社会秩序,特制定本预案。
1.2 编制依据
《中华人民共和国突发事件应对法》《中华人民共和国安全生产法》《生产安全事故应急条例》《生产安全事故报告和调查处理条例》《国家城市轨道交通运营突发事件应急预案》《城市轨道交通运营突发事件应急预案编制规范》《河南省安全生产条例》《河南省突发事件预警信息发布运行管理办法(试行)》《河南省交通运输突发事件综合应急预案》《河南省城市轨道交通运营突发事件应急预案》《城市轨道交通运营突发事件应急演练管理办法》《城市轨道交通运营险性事件信息报告与分析管理办法》《郑州市轨道交通条例》《郑州市突发事件总体应急预案(试行)》等法律、法规、上位预案和其他有关规定。
1.3 适用范围
本预案为《郑州市突发事件总体应急预案(试行)》的一项专项预案。
本预案适用于城市轨道交通运营过程中发生的因列车撞击、脱轨,设施设备故障、损毁,隧道塌方、涌水,火灾以及大客流等情况,已造成或可能造成人员伤亡、行车中断、财产损失的突发事件应对工作。
因地震、洪涝、气象灾害等自然灾害和恐怖袭击、刑事案件等社会安全事件以及其他因素影响或可能影响城市轨道交通正常运营时,依据市相关预案执行,同时参照本预案组织做好监测预警、信息报告、应急响应、后期处置等相关应对工作。
1.4 工作原则
(1)人民至上、生命至上。在运营突发事件应急处置工作中,要牢固树立以人民为中心的思想,切实履行政府的社会管理和公共服务职能,高度重视人的生命权和健康权,把保障人民的生命财产安全和人身健康作为首要任务,最大限度地减少运营突发事件及其造成的人员伤亡和危害,并切实加强对应急救援人员的安全防护工作。
(2)居安思危、预防为主。市人民政府及其有关部门要增强忧患意识和责任意识,高度重视安全工作,坚持预防为主、常抓不懈,做好应对突发事件的思想准备、组织准备、物资准备等各项工作,对可能引发运营突发事件的因素及时分析、预警,做到早发现、早报告、早处置,提升防灾能力。
(3)依法规范、职责明确。市人民政府及其有关部门要按照规定的权限和程序依法实施应急管理、处置工作,维护公众合法权益,使应对运营突发事件的工作规范化、制度化、法制化。市人民政府对各有关部门,以及各有关部门对所属机构和工作人员要实行岗位责任制,明确其在应急工作中的职责。
(4)快速反应、科学处置。各相关单位要健全快速反应、协调联动机制,发生运营突发事件后,立即按照职责分工和相关预案开展应急处置工作,并积极运用先进科学技术手段,充分发挥专家决策咨询作用,确保应急处置工作快速高效。
(5)整合资源、信息共享。在运营突发事件应急工作中,要按照条块结合、资源整合和降低成本的要求,充分利用现有资源,避免重复建设有关设施、重复购置应急处置物资。市人民政府及其有关部门和相关单位要建立健全运营突发事件信息交流制度,实现信息共享。
1.5 事件分级
根据轨道运营突发事件性质、社会危害程度、可控性和影响范围,由高到低依次分为Ⅰ级(特别重大)、Ⅱ级(重大)、Ⅲ级(较大)、Ⅳ级(一般)四个等级。
(1)Ⅰ级(特别重大)突发事件
造成30人以上死亡,或者100人以上重伤,或者直接经济损失1亿元以上的。
(2)Ⅱ级(重大)突发事件
造成10人以上30人以下死亡,或者50人以上100人以下重伤,或者直接经济损失5000万元以上1亿元以下,或者连续中断行车24小时以上的。
(3)Ⅲ级(较大)突发事件
造成3人以上10人以下死亡,或者10人以上50人以下重伤,或者直接经济损失1000万元以上5000万元以下,或者连续中断行车6小时以上24小时以下的。
(4)Ⅳ级(一般)突发事件
造成3人以下死亡,或者10人以下重伤,或者直接经济损失50万元以上1000万元以下,或者连续中断行车2小时以上6小时以下的。
上述所称的“以上”包括本数,“以下”不包括本数。同时符合规定的多个情形的,按照最高级别认定。
2 组织指挥体系及职责
2.1 市级组织指挥体系
市级城市轨道交通运营突发事件应急指挥体系由市应急救援总指挥部、市轨道交通运营突发事件应急指挥部(以下简称市交通运输应急指挥部〔轨道交通〕)、专家组、现场指挥部组成。市交通运输应急指挥部(轨道交通)在省处置城市轨道交通运营突发事件应急指挥机构、市应急救援总指挥部的领导下,负责领导、指挥、协调全市轨道交通运营突发事件应急处置工作。
2.2 市交通运输应急指挥部(轨道交通)
市人民政府成立市交通运输应急指挥部(轨道交通),负责统一领导、指挥、协调全市轨道交通运营突发事件的应急处置工作。
指挥长:市人民政府分管副市长
副指挥长:市人民政府分管副秘书长,市交通运输局、市应急局局长,郑州交通发展投资集团有限公司总经理
成员:市委宣传部、市委外事办、市公安局、市财政局、市资源规划局、市生态环境局、市城建局、市住房保障局、市城管局、市交通运输局、市卫健委、市应急局、市市场监管局、市人防办、市消防救援支队、市气象局,城市轨道交通途经开发区管委会、区县(市)人民政府,郑州交通发展投资集团有限公司,郑州轨道交通运营有限公司、郑州中建深铁轨道交通有限公司、河南郑许轨道交通有限公司等城市轨道交通运营单位(以下简称运营单位),市公共交通集团有限公司,国网郑州供电公司,中国移动郑州分公司,中国联通郑州分公司,中国电信郑州分公司等单位主要负责同志或分管负责同志。根据工作需要,可增加有关部门和单位负责同志参加。(成员单位职责见附件1)
市交通运输应急指挥部(轨道交通)主要职责:
(1)统一领导市轨道交通运营突发事件应急工作,决定启动和终止市轨道交通运营突发事件应急响应。
(2)贯彻落实上级单位关于市轨道交通运营突发事件应急处置工作的指令批示和其他要求,协调和组织有关部门、单位应对突发事件。
(3)及时掌握市轨道交通运营突发事件信息,研究运营突发事件应急处置重大决策和部署。
(4)明确市交通运输应急指挥部(轨道交通)成员单位应急工作责任,督促检查运营突发事件防范和应急处置措施落实情况。
(5)负责具体指挥Ⅲ级突发事件应急处置工作,指挥协调或督促指导开发区管委会、区县(市)人民政府做好Ⅳ级突发事件应急处置工作。
(6)按规定配合上级指挥部开展Ⅱ级以上突发事件的应急处置工作。
(7)当运营突发事件超出市交通运输应急指挥部(轨道交通)处置能力时,依程序请求上级人民政府救援。
(8)其他需市交通运输应急指挥部(轨道交通)处理的应急情况。
2.3 市交通运输应急指挥部(轨道交通)办公室
市交通运输应急指挥部(轨道交通)下设办公室(以下简称市轨道应急办),市轨道应急办设在市交通运输局,主任由市交通运输局局长担任。
2.4 市交通运输应急指挥部(轨道交通)应急工作组
根据应急处置工作需要,市交通运输应急指挥部(轨道交通)成立综合协调组、客流疏散组、抢险救援组、医疗救护组、保卫警戒组、交通管制组、善后处理组、新闻宣传组等8个应急工作组,在市交通运输应急指挥部(轨道交通)的统一领导下,按照职责分工做好相关突发事件应急处置工作。
(1)综合协调组:由市交通运输局牵头,市应急局、市公安局、市卫健委、属地人民政府、郑州交通发展投资集团有限公司配合,负责运营突发事件综合协调。
(2)客流疏散组:由市交通运输局牵头,负责及时调整城市公共交通线路网客运组织,调集和组织地面交通运输工具,做好乘客转运工作,迅速疏散现场客流。
(3)抢险救援组:由郑州交通发展投资集团有限公司牵头,属地公安、应急救援队伍参与,开展以抢救人员生命为主的应急救援工作,组织营救被困人员,必要时组织动员社会应急力量有序参与应急处置、受灾人员救助工作。
(4)医疗救护组:由市卫健委牵头,迅速组织医疗资源和力量,对伤病员进行诊断治疗。根据需要及时、安全地将重症伤病员转运到有条件的医疗机构加强救治。视情增派医疗卫生专家和卫生应急队伍、调配急需医药物资,支持事发地的医疗救援工作。提出保护公众健康的措施建议,做好伤病员的心理援助。
(5)保卫警戒组:由市公安局牵头,根据事件影响范围、程度,划定警戒区,做好事发现场及周边环境的保护和警戒,维护治安秩序,协助进行人员疏散;预防和处置可能发生的恐怖袭击事件、刑事案件;严厉打击借机传播谣言、制造社会恐慌等违法犯罪行为;事后协助有关部门调查事故原因,查处相关责任人。
(6)交通管制组:由市公安局牵头,组织指挥现场区域及周边道路的交通管制、交通疏导分流,以及交通疏导信息的播发工作,保证现场交通秩序,确保抢险通道畅通。
(7)善后处理组:在市交通运输应急指挥部(轨道交通)统一领导下,各成员单位分工负责,按照市人民政府有关规定做好善后工作。
(8)新闻宣传组:由市委宣传部、市交通运输局、市应急局、郑州交通发展投资集团有限公司联合,共同做好应急处置期间新闻宣传引导工作。
2.5 专家组
市交通运输应急指挥部(轨道交通)设立运营突发事件处置专家组,由从事城市轨道交通线路、轨道、结构工程、人防工程、车辆、供电、通信、信号、机电设备、安全和应急管理等工作的专家组成,根据实际需要聘请消防救援、卫生健康、反恐防暴等专业的专家参加,对运营突发事件处置工作提供技术支持。
2.6 现场指挥部
根据运营突发事件的防范和应急处置工作需要,市交通运输应急指挥部(轨道交通)抽调相关人员,组成现场指挥部,负责组织、指导相关单位开展运营突发事件的防范和应急处置工作。现场指挥部指挥长、副指挥长由市交通运输应急指挥部(轨道交通)指定。
现场指挥部职责:
(1)在市交通运输应急指挥部(轨道交通)的直接领导下,全面组织领导、指挥调度、部署现场抢险救援处置工作。
(2)根据市交通运输应急指挥部(轨道交通)总体要求,决定和批准抢险救援工作的紧急事项,事后及时向市交通运输应急指挥部(轨道交通)报告。
(3)统筹各成员单位应急救援力量参与现场应急处置工作。省人民政府成立前方工作指挥部或工作组负责指挥、指导突发事件防范和应急处置工作时,现场指挥部在其统一指挥、指导下具体组织落实各项处置工作任务。
3 监测预警和信息报告
3.1 监测和风险分析
3.1.1 运营单位监测要求
运营单位应当建立健全城市轨道交通运营监测体系,根据运营突发事件的特点和规律,加大对城市轨道交通线路、轨道、结构工程、车辆、供电、通信、信号、消防、特种设备、应急照明等设施设备和环境状态以及客流情况等的监测力度,定期排查安全隐患,开展风险评估,健全风险防控措施。当城市轨道交通正常运营可能受到影响时,要及时按规定将有关情况上报。
运营单位要严格落实网络安全有关规定和等级保护要求,加强网络安全监测,确保运营监测信息存储及传输安全,并按照规定向市交通运输局提供有关数据和信息。
3.1.2 政府部门监测要求
市交通运输局负责组织、监督城市轨道交通运行监测工作,会同市交通运输应急指挥部(轨道交通)成员单位建立健全定期会商和信息共享机制,加强对运营突发事件信息监测工作的管理和监督,对各类风险信息进行分析研判,并及时将可能导致运营突发事件的信息告知运营单位。
市交通运输应急指挥部(轨道交通)成员单位对业务范围内有可能引发运营突发事件的各种因素进行监测,并及时将可能影响城市轨道交通正常运营的信息通报市轨道应急办和运营单位。
3.1.3 运营单位监测内容
运营单位要对以下内容进行监测:
(1)城市轨道交通运营相关制度、强制性标准落实情况及运营安全管理情况等。
(2)土建工程、车辆、供电、通信、信号、机电、消防、特种设备、应急照明等设施设备和环境状态等。
(3)突发大客流、大面积停电、火灾、洪涝灾害、网络安全等相关信息。
(4)保护区安全情况。
3.2 预警
3.2.1 预警分级及信息发布
按照运营突发事件紧急程度、发展态势和可能造成的危害程度,预警级别由高到低依次为Ⅰ级、Ⅱ级、Ⅲ级和Ⅳ级,分别用红色、橙色、黄色和蓝色表示。预警级别的具体划分按照国家和行业相关标准执行。
运营单位要及时对可能导致运营突发事件的风险信息进行分析研判,预估可能造成影响的范围和程度。对于因设施设备故障和环境状态异常可能导致的突发事件,要及时向运营单位相关岗位人员发出预警;对于因突发大客流、自然灾害等原因可能影响城市轨道交通正常运营时,要及时通过车站及列车信息系统、有关官方网站等方式向社会公众准确发布。
市轨道应急办要会同公安、气象、资源规划、住房保障、城建、水利、应急、卫健、地震等有关部门,建立健全与运营单位的信息通报机制,发现或者接到可能影响城市轨道交通正常运营的信息、预警提示后,要及时告知运营单位。
3.2.2 预警行动
市交通运输应急指挥部(轨道交通)根据突发事件预警信息研判情况,研究部署预警行动措施。视情采取以下措施:
(1)加强监测。运营单位要组织专业技术人员增加监测频次,及时收集、报告有关信息。
(2)及时研判。市轨道应急办及时掌握运营突发事件情况,视情组织市交通运输应急指挥部(轨道交通)成员单位、专业技术人员及专家召开运营突发事件会商研判会议,汇总分析预警信息,评估可能受突发事件影响的范围、程度,研究部署应对防范性措施。
(3)防范处置。运营单位迅速采取有效措施,控制事件苗头,在涉险区域设置注意事项提示或事件危害警示标志,增加宣传频次,利用各种渠道告知公众避险和防护常识、措施;对城市轨道交通系统内设施设备及环境状态预警,组织专业人员对相关设施设备进行检查,排除故障,做好故障排除前的防范工作;对突发大客流,及时调整运营方案,加强客流情况监测,在重点车站增派人员加强值守,做好乘客疏导,按预案采取限流、错峰、临时关闭车站、线路部分区段或全线停运、线网停运等措施。必要时,市交通运输应急指挥部(轨道交通)启动地面公共交通接驳预案,疏导客流。
(4)应急准备。提前疏散、转移可能受到影响的人员并妥善安置;责令应急救援队伍、负有特定职责的人员进入待命状态,做好参加应急救援和处置工作的准备;调集应急所需物资和设备,做好应急保障。
(5)安全保障。加强对重点单位、重要部位和重要设施的安全保卫,维护社会治安秩序;采取必要措施,确保交通、通信、供水、排水、供电、供气、供热等公共设施安全和正常运行。
(6)舆论引导。及时准确发布事态最新情况,公布咨询电话,加强舆情监测,向社会公告采取有关特定措施避免或减轻危害的建议和劝告等,必要时组织专家解读,及时回应社会公众关注的问题,澄清谣言传言,做好舆论引导工作。
3.2.3 预警调整和解除
预警信息发布单位要按照有关规定,适时调整预警级别,并重新发布、报告和通报事件有关预警信息。
当运营突发事件风险已经解除,预警信息发布单位要立即宣布解除警报,终止预警期,解除已经采取的有关措施。
3.3 信息报告
3.3.1 报告程序
运营突发事件发生后,运营单位应第一时间核实、研判信息,向市轨道应急办电话报告,并通告可能受影响的乘客和单位。运营单位必须15分钟内向市轨道应急办电话报告、50分钟内书面报告。
市轨道应急办接到运营突发事件信息报告后,经初步研判、提出处置意见,报告市交通运输应急指挥部(轨道交通),同时15分钟内向市委市政府总值班室、市应急救援总指挥部办公室(市应急局指挥中心)、省交通运输厅值班室电话报告,1小时内书面报告,信息报出后必须进行电话确认,必要时可越级上报。运营突发事件已经或者可能涉及相邻行政区域的,市轨道应急办要及时通报相邻区域城市轨道交通运营主管部门。
市轨道交通运营突发事件应急24小时值班电话:0371—67178889,传真:0371—67176023。
3.3.2 报告内容
信息报告应包括以下要素:
(1)事件发生的时间、地点及信息来源。
(2)事件起因、性质、基本过程、已造成的后果以及影响范围和事件发展趋势。
(3)人员伤亡和失联情况、经济损失情况、基础设施损毁情况。
(4)已采取或计划采取的措施。
(5)信息报送单位、单位负责人、联系人和联系电话等。
(6)其他应当报告的情况。
4 应急响应
4.1 先期处置
运营突发事件发生后,运营单位是第一响应单位,应立即启动本单位应急响应,开展先期应急处置工作,全力控制事态发展,组织本单位应急队伍和工作人员营救受害人员,疏散、撤离、安置受威胁人员,视情关闭车站出入口、封站、线路区段停运、线路暂停运营、线网停运,并及时向市轨道应急办报告相关情况。必要时,直接请求有关部门(单位)支援,有关部门(单位)接报后,要立即组织救援队伍开展应急处置工作,并及时向市轨道应急办报告任务执行情况。
针对暴雨、雷暴大风、火灾、地震、结构坍塌、保护区违规作业等预测难度大、发展态势猛、危害范围广等因素导致运营突发事件,以及可能造成严重人员伤亡和财产损失的运营突发事件,运营单位要建立停运熔断机制,明确停运熔断的技术指标、关键阈值、处置流程及工作要求,经研判达到停运熔断条件的,要按照分级分类的原则果断采取封站、甩站、暂停部分区段或者线网运营等措施,有效提升停运工作决断效率。
4.2 响应启动及调整
4.2.1 响应分级
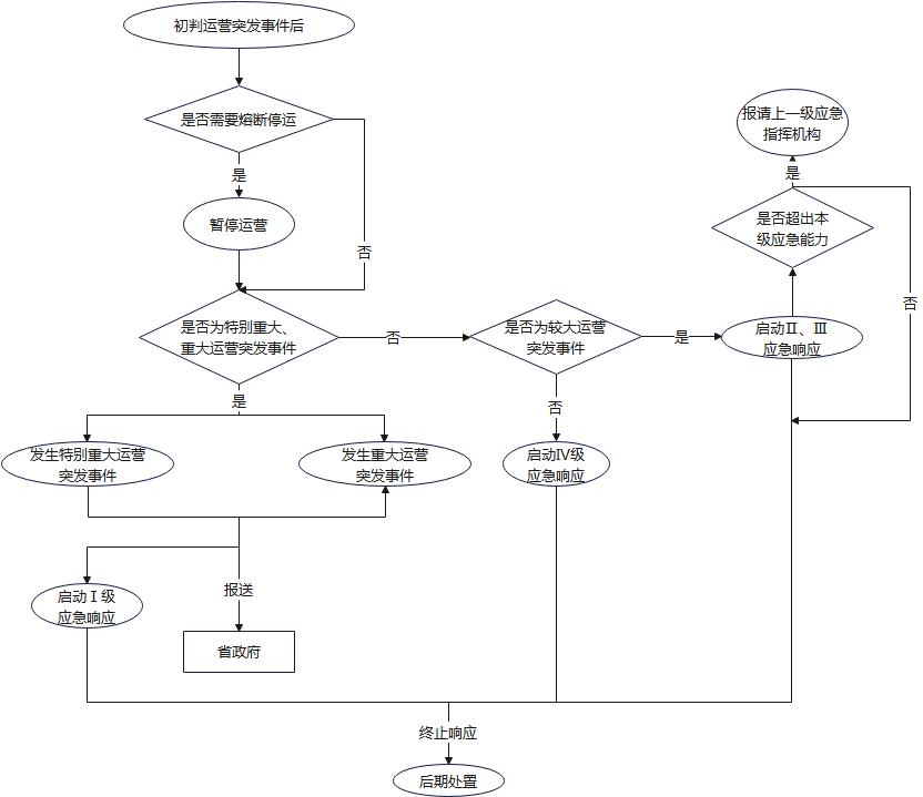
按照运营突发事件影响范围、危害程度和发展态势等,运营突发事件应急响应分为Ⅰ级、Ⅱ级、Ⅲ级、Ⅳ级四个等级。初判发生特别重大、重大运营突发事件时,由省级以上人民政府负责应对工作;初判发生较大、一般运营突发事件时,由郑州市人民政府负责应对工作。
4.2.2 响应启动条件
4.2.2.1 Ⅳ级响应启动条件
出现下列情况之一,经市交通运输应急指挥部(轨道交通)研判后,由市交通运输应急指挥部(轨道交通)副指挥长决定启动Ⅳ级响应:
(1)发生或初判发生Ⅳ级(一般)运营突发事件时。
(2)省处置城市轨道交通运营突发事件应急指挥机构启动Ⅳ级响应,涉及郑州市时。
(3)市交通运输应急指挥部(轨道交通)认为其他应启动Ⅳ级响应时。
4.2.2.2 Ⅲ级响应启动条件
出现下列情况之一,经市交通运输应急指挥部(轨道交通)研判后,由市交通运输应急指挥部(轨道交通)指挥长决定启动Ⅲ级响应:
(1)发生或初判发生Ⅲ级(较大)运营突发事件,事件社会影响小,事态发展趋势完全可控时。
(2)省处置城市轨道交通运营突发事件应急指挥机构启动Ⅲ级响应,涉及郑州市且事件社会影响小,事态发展趋势完全可控时。
(3)市交通运输应急指挥部(轨道交通)认为其他应启动Ⅲ级响应时。
4.2.2.3 Ⅱ级响应启动条件
出现下列情况之一,经市交通运输应急指挥部(轨道交通)研判后,由市交通运输应急指挥部(轨道交通)指挥长决定启动Ⅱ级响应:
(1)发生或初判发生Ⅲ级(较大)运营突发事件,涉及郑州市且事态发展有扩大趋势,或发生在重点位置、重大会议活动举办期间等特殊地点、敏感时期时。
(2)省处置城市轨道交通运营突发事件应急指挥机构启动Ⅲ级响应,涉及郑州市且事态发展有扩大趋势,或发生在重点位置、重大会议活动举办期间等特殊地点、敏感时期时。
(3)市交通运输应急指挥部(轨道交通)认为其他应启动Ⅱ级响应时。
4.2.2.4 Ⅰ级响应启动条件
出现下列情况之一,经市交通运输应急指挥部(轨道交通)研判后,由市交通运输应急指挥部(轨道交通)指挥长决定启动Ⅰ级响应:
(1)发生或初判发生Ⅱ级(重大)及以上运营突发事件,有可能造成较大社会影响时。
(2)省处置城市轨道交通运营突发事件应急指挥机构启动Ⅰ级、Ⅱ级响应,涉及郑州市时。
(3)市交通运输应急指挥部(轨道交通)认为其他应启动Ⅰ级响应时。
4.2.3 响应行动
4.2.3.1 Ⅳ级响应行动
(1)市交通运输应急指挥部(轨道交通)副指挥长组织应急工作组相关人员会商。根据事件性质及需要,组织相关专家参与。
(2)落实24小时值班制度,市交通运输应急指挥部(轨道交通)成员单位全体人员保持24小时电话畅通。
(3)市轨道交通应急办发布突发事件应对工作通知。
(4)收集、分析、汇总各类报告信息,按照规定向省处置城市轨道交通运营突发事件应急指挥机构、市委市政府总值班室、市应急救援总指挥部办公室(市应急局指挥中心)报告应急工作信息。
(5)根据突发事件处置需要,集结相关应急救援力量参与现场处置,视情组建市轨道交通现场指挥部,组织相关专家参与应急处置。
(6)各应急工作组按照各自工作职责和市交通运输应急指挥部(轨道交通)相关指令开展应急处置工作。
(7)其他必要的应急处置措施。
4.2.3.2 Ⅲ级响应行动
(1)市交通运输应急指挥部(轨道交通)指挥长组织应急工作组相关人员会商。根据事件性质及需要,组织相关专家参与。
(2)市交通运输应急指挥部(轨道交通)建立应急值守,市交通运输应急指挥部(轨道交通)相关成员单位分管领导集中办公。
(3)市轨道交通应急办发布突发事件应对工作通知。
(4)收集、分析、汇总各类报告信息,按照规定向省处置城市轨道交通运营突发事件应急指挥机构、市委市政府总值班室、市应急救援总指挥部办公室(市应急局指挥中心)报告应急工作信息。
(5)成立市轨道交通现场指挥部,组织、指挥、协调、实施现场应急处置工作,并及时向市交通运输应急指挥部(轨道交通)报告。
(6)各应急工作组按照各自工作职责和市交通运输应急指挥部(轨道交通)相关指令开展应急处置工作。
(7)其他必要的应急处置措施。
4.2.3.3 Ⅰ级、Ⅱ级响应行动
(1)市交通运输应急指挥部(轨道交通)指挥长指挥协调,做好前期处置工作。当省处置城市轨道交通运营突发事件应急指挥部成立前方指挥部及工作组负责指导运营突发事件防范和应急处置工作的,市交通运输应急指挥部(轨道交通)现场指挥部在其统一指导下具体组织落实各项处置工作任务,各应急工作组按照各自工作职责和相关指令开展应急处置工作。
(2)市交通运输应急指挥部(轨道交通)及时将处置情况报告市委市政府总值班室、市应急救援总指挥部办公室(市应急局指挥中心)。
(3)超出市交通运输应急指挥部(轨道交通)处置能力时,依程序请求上级应急指挥机构支援和指导。
(4)其他必要的应急处置措施。
4.2.4 响应措施
运营突发事件发生后,各有关地方、部门(单位)根据工作需要,视情组织采取以下措施,或其他必要的应急措施:
(1)人员搜救
抢险救援组调派专业力量和装备,在运营突发事件现场开展以抢救人员生命为主的应急救援工作,组织营救被困人员,必要时组织动员社会应急力量有序参与应急处置、受灾人员救助工作。现场救援队伍之间要加强衔接和配合,做好自身安全防护。
(2)现场疏散
运营单位根据预先制定的紧急疏导疏散方案,有组织、有秩序地迅速引导现场人员撤离事发地点,疏散受影响城市轨道交通沿线站点乘客至城市轨道交通车站出口;保卫警戒组根据事件影响范围、程度,对城市轨道交通线路实施分区封控、警戒,协助进行人员疏散;鼓励建立公安、消防、交通、社区等联动的人员疏散平台,探索高效疏散管理模式。
(3)乘客转运
根据疏散乘客数量和发生运营突发事件的城市轨道交通线路运行方向,客流疏散组及时调整城市公共交通线路网客运组织,利用城市轨道交通其余正常运营线路,调配地面公共交通车辆运输,加大发车密度,做好乘客转运工作。
(4)交通疏导
交通管制组组织指挥现场区域及周边道路的交通管制、交通疏导分流,以及交通疏导信息的播发工作,保证现场交通秩序,防止发生大范围交通瘫痪;开通绿色通道,确保抢险通道畅通。
(5)医疗救援
医疗救护组迅速组织当地医疗资源和力量,对伤病员进行诊断治疗,根据需要及时、安全地将重症伤病员转运到有条件的医疗机构加强救治。视情增派医疗卫生专家和卫生应急队伍、调配急需医药物资,支持事发地的医疗救援工作。提出保护公众健康的措施建议,做好伤病员的心理援助。
(6)抢修抢险
运营单位组织相关专业技术力量,开展设施设备等抢修作业,及时排除故障;组织土建线路抢险队伍,开展土建设施、轨道线路等抢险作业;组织车辆抢险队伍,开展列车抢险作业;组织机电设备抢险队伍,开展供电、通信、信号等抢险作业;组织消防抢险队伍,开展前期消防抢险作业。
(7)维护社会稳定
保卫警戒组根据事件影响范围、程度,划定警戒区,做好事发现场及周边环境的保护和警戒,维护治安秩序;严厉打击借机传播谣言制造社会恐慌等违法犯罪行为;做好各类矛盾纠纷化解和法律服务工作,防止出现群体性事件,维护社会稳定。必要时,按有关规定报请当地驻扎部队、武警部队、民兵预备役配合。
(8)信息发布和舆论引导
新闻宣传组按照市交通运输应急指挥部(轨道交通)工作安排,督促指导相关部门及时、主动、准确、客观向社会持续动态发布运营突发事件最新真实情况、应对措施和公众防范措施等权威信息,公布咨询电话,组织专家解读,加强舆情监测,向社会公告采取的有关特定措施、避免或减轻危害的建议和劝告等。
4.2.5 响应调整
运营突发事件发生在易造成重大影响的地区或重要时段时,可适当提高响应级别。应急响应启动后,可视事件造成损失情况及其发展趋势调整响应级别,避免响应不足或响应过度。
4.3 区域联动
发生跨市域范围的运营突发事件,按照郑州市人民政府与相关地市人民政府建立的跨区域运营突发事件应急联动机制相关要求执行。
4.4 响应终止
运营突发事件应急处置工作结束,或相关威胁和危害得到控制、消除后,由宣布启动应急响应的单位决定终止应急响应。同时,采取或继续实施必要措施,防止发生次生、衍生事件。现场指挥机构停止运行后,通知相关方面解除应急措施,进入过渡时期,逐步恢复生产生活秩序。
4.5 信息发布
运营突发事件发生后,新闻宣传组第一时间通过市属媒体及其新媒体平台,做好应急处置期间新闻宣传引导工作。
未经市交通运输应急指挥部(轨道交通)批准,参与运营突发事件应急处置工作的单位和个人不得擅自对外发布事件信息。任何单位和个人不得编造、传播有关运营突发事件事态发展或应急处置工作的虚假信息。
5 后期处置
5.1 善后处置
市人民政府要及时组织制订补助、补偿、抚慰、抚恤、安置和环境恢复等善后工作方案并组织实施,对事件中的伤亡人员、应急处置工作人员,以及紧急调集、征用有关单位及个人的物资,按照规定给予抚恤、补助或补偿,并提供心理咨询及司法援助,妥善解决因应对突发事件引发的矛盾和纠纷。建立健全灾害风险保险体系,组织保险机构及时开展相关理赔工作,尽快消除运营突发事件的影响。
5.2 运营恢复
在运营突发事件现场处理完毕、次生灾害后果基本消除后,及时组织评估;当确认具备运营条件后,运营单位应尽快恢复正常运营。
5.3 事件调查
运营突发事件发生后,按照有关规定成立调查组,查明事件原因、性质、人员伤亡、影响范围、经济损失等情况,提出防范、整改措施和处理建议,并将调查情况向上一级人民政府报告。
特别重大运营突发事件的调查按照国家有关规定执行。重大运营突发事件由省人民政府组织调查组进行调查,并向省人民政府报告。较大运营突发事件和一般运营突发事件由市人民政府组织调查组进行调查,并向省人民政府报备。法律、法规对事故调查等另有规定的,从其规定。
5.4 处置评估
运营突发事件响应终止后,市人民政府要及时组织对事件处置过程进行评估,总结经验教训,分析查找问题,提出改进措施,形成应急处置评估报告,并将评估情况向上一级人民政府报告。
特别重大运营突发事件的评估按照国家有关规定执行。重大运营突发事件由省有关部门进行评估,并向省人民政府报告。较大运营突发事件和一般运营突发事件由市有关部门进行评估,并向省人民政府报备。
6 保障措施
6.1 队伍保障
运营单位要建立健全运营突发事件专业应急救援队伍,加强人员设备维护和应急抢修能力培训,定期开展应急演练,提高应急救援能力。公安、消防等要做好应急力量支援保障。根据需要动员和组织志愿者等社会力量参与运营突发事件防范和处置工作。
6.2 资金保障
运营突发事件应急处置所需经费首先由事件责任单位承担。在市人民政府对事件处置过程评估后,厘清事件责任,需市人民政府承担部分由市财政负责对该部分工作提供资金保障。
6.3 装备物资保障
市交通运输应急指挥部(轨道交通)成员单位要加强应急装备物资储备,鼓励支持社会化储备,加强对城市轨道交通应急装备物资储备信息的动态管理。
6.4 通信保障
市通信主管部门、电信运营单位要建立健全运营突发事件应急通信保障体系,形成可靠的通信保障能力,确保应急期间通信联络和信息传递畅通。
6.5 技术保障
运营单位加大突发事件应急处置先进技术、装备研发应用,提高关键部位监测和预警能力,加强对车站出入口、出入段线、风亭、与车站联通的地下停车场、在建工程联络通道等淹水倒灌风险部位,以及安全保护区、沿线边坡等外部风险部位的监测预警,提升监测和预警手段信息化、智能化水平,推动实现视频监控全覆盖、状态感知全覆盖、监测预警全覆盖。
6.6 交通运输保障
市交通运输局组织制定应急交通保障方案,明确突发事件交通运输工具数量、分布、功能、使用状态等。市公安局组织制定应急交通管制方案,保障应急交通的道路畅通。
7 预案管理
7.1 预案培训与演练
市交通运输应急指挥部(轨道交通)各成员单位组织开展应急预案相关培训工作,培训工作应结合实际,可采取多种组织形式。培训内容要科学合理,有针对性地提升风险防范意识和应急处置能力。
为检验预案的科学性和可操作性,增强市交通运输应急指挥部(轨道交通)各成员单位对应急职责和应急处置流程的掌握,检查应急队伍、装备、物资等方面的准备情况,提高风险防范意识和自救互救等突发事件应对能力,相关单位应根据自身情况组织开展应急演练,市轨道应急办可视情协调相关单位每年开展一次实战演练,重点磨合和检验各部门(单位)间的协同联动机制。
7.2 预案修订
应急预案应当依据有关法律、行政法规、规章等,定期或适时修订应急预案,修订周期不超过三年。
当出现下列情形之一时,要及时修订应急预案:
(1)有关法律、法规、规章、标准、上位预案中的有关规定发生变化。
(2)应急指挥机构及其职责发生重大调整。
(3)面临的风险、应急资源发生重大变化。
(4)在运营突发事件实际应对和应急演练中发现问题需作出重大调整。
(5)其他需要修订应急预案的情况。
8 责任与奖惩
对在运营突发事件应急处置工作中作出突出贡献的集体和个人,符合相关表彰规定的,按程序予以申报。对玩忽职守、失职、渎职的有关责任人,要依据有关规定严肃追究责任,构成犯罪的,依法追究刑事责任。
9 附则
(1)本预案由郑州市人民政府制定,由郑州市交通运输应急指挥部(轨道交通)负责解释。
(2)本预案应当按照相关规定及时向社会公布。
(3)本预案自印发之日起施行,2022年7月14日印发的《郑州市城市轨道交通运营突发事件应急预案》同时废止。
附件: 1. 市交通运输应急指挥部(轨道交通)成员单位
2. 郑州市轨道交通运营突发事件应急处置流程图
附件1
市交通运输应急指挥部(轨道交通)
成员单位
市交通运输应急指挥部(轨道交通)各成员单位应贯彻落实上级决策部署,按照市交通运输应急指挥部(轨道交通)的统一部署和各自职责分工,配合做好运营突发事件应急处置工作。
(1)市委宣传部:指导相关职能部门做好运营突发事件舆情应对处置,指导市属媒体配合相关职能部门做好应急宣传报道。
(2)市委外事办:负责协调运营突发事件中的涉外工作协调与沟通。
(3)市公安局:负责维护现场治安秩序和交通秩序;参与抢险救援,协助疏散乘客;监督指导重要目标、重点部位治安保卫;依法查处有关违法犯罪活动;参与相关事件原因分析、调查与处理。
(4)市财政局:负责指导、协调做好应急资金保障工作,监督、检查应急资金使用,保证应急资金及时到位。
(5)市资源规划局:负责组织协调轨道交通沿线周边地质灾害应急处置的技术支撑工作。
(6)市生态环境局:负责指导参与运营突发事件引发的较大环境污染事件的应对工作;负责事故现场的环境应急监测。
(7)市城建局:由郑州交通发展投资集团有限公司牵头负责组织建设工程抢险队伍,必要时可由市人民政府调配市城建局配合开展工程抢险救援、参与相关事件原因分析、调查与处理工作。
(8)市住房保障局:负责督促和指导对运营突发事件影响区域内的既有房屋进行安全检查鉴定,并提出处理意见。
(9)市城管局:负责组织开展桥梁、河道、隧道(地下通道)、供气、供水、排水(污)等市政公用设施的抢险和修复工作,并协助开展抢险救援工作。
(10)市交通运输局:负责交通运输行业内各单位的应急组织协调工作;制定相关公共交通接驳保障方案;组织事件现场人员转移和物资运送工作;参与事故调查。
(11)市卫健委:负责组织协调医疗卫生资源,开展伤病员现场救治、转运和医院收治工作,统计医疗机构接诊救治伤病员情况;根据需要做好卫生防疫工作,视情提出保护公众健康的措施建议,做好伤病员的心理援助。
(12)市应急局:指导应对运营突发事件工作;组织指导、协调运营突发事件应急救援工作;依法组织指导运营突发事件调查处理,监督事故查处和责任追究落实情况。
(13)市市场监管局:负责协调相关特种设备专业救援队伍配合开展特种设备事故应急处置工作;依法组织或参与相关特种设备事故原因分析、调查和处理工作。
(14)市人防办:负责指导人防设施和兼顾人防工程的抢修工作;参与应急救援和人员防护保障行动。
(15)市消防救援支队:负责根据运营突发事件应急响应指令,调动救援人员赴现场执行群众搜救任务,配合开展人员疏散转移等应急处置工作。
(16)市气象局:负责提供气象预警信息并为运营突发事件的处置提供气象信息服务。
(17)城市轨道交通途经开发区管委会、区县(市)人民政府:按照属地管理原则,组织辖区内应急救援力量,积极配合市交通运输应急指挥部(轨道交通)做好运营突发事件的人员疏散、安置、后勤保障和其他相关工作。
(18)郑州交通发展投资集团有限公司:负责牵头组织运营突发事件中人员救援、工程抢险等应急处置工作。
(19)城市轨道交通运营单位:运营单位是运营突发事件应对工作的责任主体,要建立健全应急指挥机制,加强运营监测;针对可能发生的运营突发事件,完善应急预案体系,定期组织应急演练:建立与相关单位的信息共享和应急联动机制,组建专业抢险救援队伍,负责运营突发事件的先期处置工作。
(20)市公共交通集团有限公司:负责运营突发事件期间城市公交线路的运营调整,降低公众出行影响;承担应急运输车辆、驾驶员等应急运输保障。
(21)国网郑州供电公司:负责组织对运营突发事件中所管辖运维的供电设施设备实施抢险救援,协助运营单位开展有关供电设施设备抢修,及时恢复城市轨道交通正常供电,并为抢险救援提供电力保障。
(22)中国移动、联通、电信郑州分公司:负责保障应急抢险和应急处置通信畅通,恢复运营突发事件损坏的公用通信设施。
其他有关部门和单位按照各自的工作职责协助做好相关应急处置工作。
附件2
郑州市轨道交通运营突发事件应急处置流程图

