近日,生态环境部正式发布了《大型活动碳中和实施指南(试行)》(以下简称《指南》),用于指导大型活动实施碳中和。中环联合认证中心高级工程师刘清芝就发布《指南》的原因、适用范围等问题,回答了记者的提问。
问:为什么要发布《大型活动碳中和实施指南(试行)》?
答:2010年以来,国内的一些大型活动相继开展了或准备开展碳中和相关工作,如2010年上海世博会、2014年APEC北京峰会、2017年G20杭州峰会等大型国际会议开展了碳中和活动,正在筹备的2022年北京冬奥会等大型活动也在申报文件中提出了低碳办会的目标。国内已开展的碳中和通常参照国际上相对成熟的标准化文件实施,国家层面还没有相关标准指南,本次《大型活动碳中和实施指南》的发布填补了我们国家这方面的空白。
大型活动由于参与人数多,社会影响大,温室气体排放量大,是倡导实施低碳理念比较理想的对象。同时,倡导大型活动碳中和也是我国应对气候变化的务实行动,通过大型活动碳中和的示范,在全社会广泛传播碳中和理论,倡导公众积极践行低碳生活方式和实现碳中和的低碳理念,有利于公众树立绿色低碳的价值观和消费观,弘扬以低碳为荣的社会新风尚,促进我国控制温室气体排放。
问:《大型活动碳中和实施指南(试行)》适用范围是什么?
答:《指南》所称大型活动,是指在特定时间和场所内开展的较大规模聚集行动,包括演出、赛事、会议、论坛、展览等。《指南》并未严格规定大型活动的规模,可理解为常规大型活动和其他非大型活动,均可参考《指南》自愿实施碳中和。
问:大型活动碳中和实施程序要求是什么?
答:根据《指南》,碳中和实施程序包括碳中和计划、实施减排行动、量化温室气体排放、碳中和活动以及碳中和评价5部分内容,具体如下:

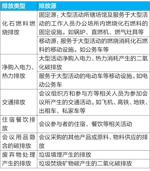
问:大型活动温室气体排放源有哪些?
答:大型活动在筹办阶段、举办阶段和收尾阶段的温室气体排放源主要如下表所示。

问:如何核算大型活动的温室气体排放?
答:为方便使用者操作和获取相关的排放因子,本指南给出了参考的温室气体排放核算标准和技术规范。

问:如何减少大型活动的温室气体排放?
答:为倡导低碳举办大型活动的理念,《指南》提出在大型活动筹备、举办和收尾阶段应当尽可能实施控制其温室气体排放行动,并确保控排行动的有效性,规定大型活动组织者需要先控排和减排,再实现碳中和。
根据《指南》附件1,大型活动的主要排放源,主要来自于大型活动举办的场所、酒店住宿、餐饮和人员交通,因此,减排主要从这个方面着手,以下是在举办大型活动中可以考虑的减排措施:

问:可以用于实施碳中和的温室气体减排量有哪些?
答:《指南》指出,大型活动组织者应通过购买碳配额、碳信用的方式或新建林业项目产生碳汇量的方式抵消大型活动实际产生的温室气体排放量。鼓励优先采用来自贫困地区的碳信用或在贫困地区新建林业碳汇项目。因此,可以用于碳中和的温室气体减排量可包括全国或区域碳排放权交易体系的碳配额;CCER“核证自愿减排量”;经省级及以上生态环境主管部门批准、备案或者认可的碳普惠项目产生的减排量;经联合国清洁发展机制或其他减排机制确认的中国项目温室气体减排量。
需要注意一点的是,本《指南》规定可用于抵消的CDM项目减排量需要是我国境内的项目产生的减排量。
问:为什么采用购买碳配额、碳信用的方式或新建林业项目产生碳汇量的方式抵消大型活动实际产生的温室气体排放量的时间不一致?
答:大型活动实施碳中和可以通过购买碳配额、碳信用的方式或新建林业项目产生碳汇量的方式中和大型活动的温室气体排放量。
考虑到在大型活动完成之前无法确定实际产生的温室气体排放量,以及碳配额、碳信用注销程序和新建林业碳汇项目产生碳汇均需要一定时间,本《指南》规定,如采用获取碳配额或碳信用的中和方式,碳中和实现的时间不得晚于大型活动结束后1年内;
如采用新建林业项目产生碳汇量抵消的方式,实现碳中和的时间不得晚于大型活动结束后6年内。参照《京都议定书》清洁发展机制和中国温室气体自愿减排交易机制下林业项目每5年签发一次碳汇的做法,实施碳中和增加了1年的项目立项和筹备期。因此,指南规定采用新建林业项目产生碳汇量抵消的方式,实现碳中和的时间不得晚于大型活动结束后6年。
问:为什么要优先采用来自贫困地区的碳信用或者在贫困地区新建林业项目?
答:鼓励优先购买来自贫困地区的碳信用或者在贫困地区新建林业项目产生的减排量,可以将大型活动碳中和与生态扶贫有机结合,探索建立贫困地区森林生态效益补偿市场化新机制,将贫困地区林场的生态优势转化为发展优势,努力实现可持续发展良性循环,帮助贫困地区的人民脱贫,实现碳中和和扶贫的双重效益。

