今年,经开区小学入学适龄儿童约为4516人,较去年增加531人,增幅为13.3%;其中,进城务工人员随迁子女约为1628人,增幅为22.7%。今年,经开区公办小学入学计划招收110个班级,比去年增加17个班级。
★不同小学入学年龄不同
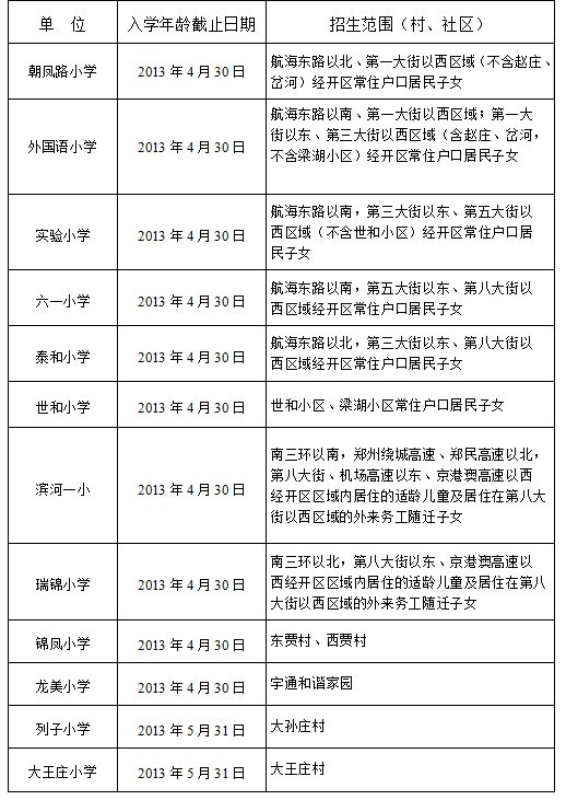
今年,经开区招收2013年4月30日前出生(6岁4个月)的适龄儿童入学的学校有10所:朝凤路小学、外国语小学、实验小学、六一小学、泰和小学、世和小学、滨河小学、瑞锦小学、锦凤小学、龙美小学。
招收2013年5月31日前出生(6岁3个月)的适龄儿童入学的学校有21所:列子小学、民族小学、金星希望小学、锦龙小学、锦程小学、九龙小学、能庄小学、蒋冲小学、任楼小学、黄商小学、肖庄小学、大王庄小学、祥符卢小学、谢庄小学、后王小学、祥云寺小学、太平庄小学、前王小学、八里湾小学、坡刘小学、王庄小学。
经开区民办各小学均招收2013年8月31日(6岁)前出生的适龄儿童。
经开区进城务工人员随迁子女入学报名依旧按照“统一时间,统一登记,统一调配”的原则,经开区教体局将综合考虑各报名点的登记人数、实际居住地分布、各小学的招生计划和承载能力等因素进行统一调配。
★新建、改扩建学校+片区调整“助力”消除大班额
今年,经开区将按照“学校划片招生、生源就近入学”的总体目标,根据区域内适龄学生人数、学校分布、学校规模、交通状况等因素,为每所义务教育学校科学划定服务片区范围,并保持相对稳定,进一步规范招生秩序,保障小学入学政策稳步推进、稳妥落实,确保义务教育免试就近入学政策全覆盖。
由于区内就读学生数量持续增加,消除大班额工作任务艰巨,解决二者矛盾,经开区的做法是:
1.加快推进学校建设,化解大班额,解决入学难。在学校建设方面,经开区加大资金投入、加快建设速度。目前,经开区在建学校小学六所、中学两所;其中两所(世和小学、泰和小学)今年秋季投入使用,可增加60个教学班;入学新生增量8个班级。
2.改建增量、扩建增容。经开区加快学校改建、扩建工程及设施设备添置步伐,尽最大努力增加中小学学位供给,满足群众入学需求。今年,外国语小学扩建已经竣工,起始年级可增加班级两个;租赁校舍及操场等场地、整修并配齐教学设施成立朝凤路小学南校区,今年秋季开学投入使用,缓解朝凤路小学学位压力和消除大班额压力。
3.片区调整。位于经开八大街以西的世和小学、泰和小学投入使用,相应的调整了就学压力较大的实验小学、外国语小学、六一小学的划片,缓解该区域学位紧张的难题。宇通子弟就学逐年增多,将原属宇通片区的龙美小学两个班的学生调整到距离较近的锦凤小学,有效均衡两所学校的学位分配。锦龙小学、锦程小学各扩1个班级,增加入学新生学位。
★五项便民措施服务学生及家长
今年,经开区将继续做好招生服务工作,重点推出以下便民措施:一是务求宣传到位。在学校、社区、办事处门口及人群聚集处的显要位置张贴《招生简章》,政策宣传进社区、进楼院,主动向群众宣传招生政策,答疑解惑,让家长对招生政策熟知于心。
二是方便流程。报名现场张贴《报名流程示意图》,使家长熟悉报名程序,减少等待焦虑、提高报名效率。
三是设立报名“绿色窗口”,老、弱、病、残、孕、军人等特殊人群无需等待、无需排队,在此窗口直接报名。
四是热情服务。各报名点的报告厅、教室对家长开放,提供空调、饮用水等,确保烈日下不留一名家长;找熟知政策的工作人员现场讲解报名所需材料、指导家长填写报名表;设立政策咨询台,安排咨询老师专门解答家长疑问;设立家长交流沟通室,做到服务家长到心、落实政策到位。
五是专设招生咨询室、开通招生专线电话,派熟悉招生政策的工作人员3人专门解答家长现场或电话咨询。
附:经开区各公办小学招生年龄截止日期及招生范围



