为贯彻落实《河南省非学科类校外培训机构参与义务教育学校课后服务工作的实施意见》(豫教监管〔2024〕278号)《郑州市非学科类校外培训机构参与义务教育学校课后服务工作的实施方案》(郑教监管〔2025〕4号)等相关文件精神,进一步规范课后服务管理,丰富课后服务内容,满足学生多样化和个性化发展需求,我区按照公益普惠、自愿申报、公开公正、动态管理的原则,组织开展了非学科类校外培训机构参与义务教育阶段学校课后服务的遴选工作。现将郑州高新区2026年非学科类校外培训机构参与义务教育阶段学校课后服务“白名单”予以公布,并将有关事项通知如下:
一、遴选过程
本次遴选经机构自主申报,行业主管部门资质审核,联合相关部门对服务课程、开展形式、收费标准等方面进行综合评审。遴选结果于2026年2月2日至2月6日(5个工作日)进行了公示,期间未收到异议。最终确定符合条件的非学科类校外培训机构,形成郑州高新区2026年非学科类校外培训机构参与义务教育阶段学校课后服务“白名单”。
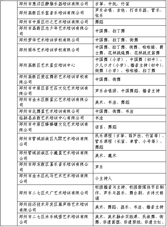
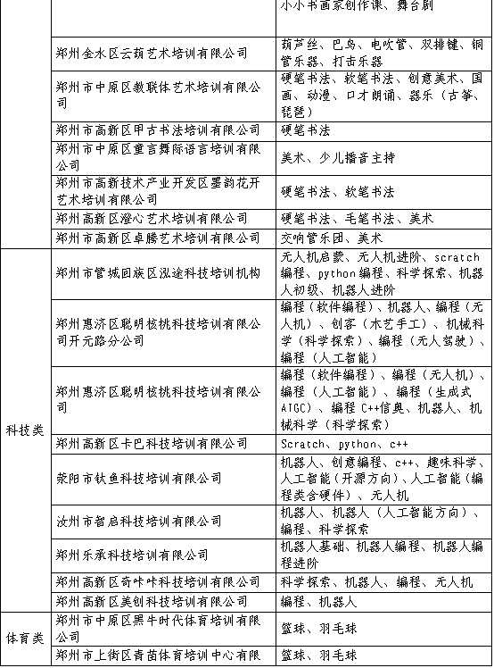
二、白名单机构
现将入选我区2026年非学科类校外培训机构参与义务教育阶段学校课后服务“白名单”予以公布(排名不分先后)。




三、管理与监督要求
1.各试点学校应按照学生需求,结合自身办学特色,从公布的“白名单”中选择适合的非学科类校外培训机构,并签订课后服务协议。
2.各入选的机构须接受教育文化体育部及学校的日常管理与监督,严格遵守学校教学秩序、安全管理制度和师德师风规范。严禁未经公示或公布的非学科类培训机构进入校园参与任何工作,严禁学科类校外培训机构参与学校教育教学与课后服务活动。
3.建立由教育行政部门、学校、学生及家长参与的多元立体化评价体系,每学期对机构服务质量进行考评。
4.实施动态管理与退出机制。对存在服务质量低下、教学水平低劣、安全责任事故、擅自提高费用、违规宣传招生、提供虚假材料等行为的机构,一经查实,将从“白名单”中移出,三年之内不得再次申请参与高新区各学校课后服务。
欢迎社会各界对“白名单”内的机构进行监督,如有异议,可通过以下联系方式反映。
本通知自发布之日起执行。
联系人:李熙宁
联系电话:88916301
教育文化体育部
经济发展部
2026年2月9日

